CBAM再扩容!中国制造如何应对欧盟碳关税新规?
引言:2025年12月17日,欧盟正式发布CBAM扩展提案,将征收范围从原材料延伸至汽车零部件、冰箱等下游制成品。新规拟于2028年1月1日生效,新增约180个CN代码,并将新增约7500家进口商,纳入CBAM的范围。覆盖钢铁制成品、组合金属制品等四大类,旨在堵住外国制造商规避碳成本的漏洞。此举意味着CBAM从“针对钢材本身”升级为下游制造业和终端产品供应,对中国制造业出口构成深远挑战。
最新文件发布概况:
2025年12月17日,欧盟共发布24份文件(临时版本),细化CBAM实施规则。这些文件可简要分为以下四大类,覆盖从核算到监管的全流程:
- 碳排放核算方法:包括产品碳排放隐含计算方法、缺省值设定等,确保数据准确性。
- 证书与配额管理:涉及CBAM证书购买规则、免费配额执行方法,以及申报人的授权流程。
- 合规与监管机制:涵盖核查原则、认证标准、CBAM注册处运作,以及海关沟通指南。
- 政策扩展与评估:包括CBAM规例适用情况检讨报告,为后续扩容铺路。
此次文件更新显示欧盟正加速完善CBAM框架,为2028年扩容奠定基础。
CBAM核心机制回顾:从过渡期到最终实施
CBAM是欧盟实现碳中和的关键工具。2023-2025年为过渡期,进口商仅需报告产品碳排放;2026年起进入最终阶段,进口商须购买CBAM证书(证书价格参考欧盟ETS拍卖价)。初始范围聚焦水泥、钢铁等六大高碳行业,但最新扩展显示欧盟正加速收紧政策。
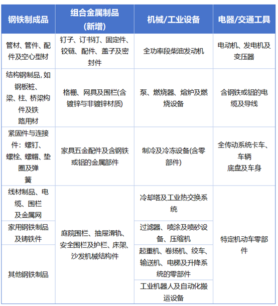
2028年扩容详情:产品范围扩大、气体覆盖延伸
本次扩容主要涉及四大类产品,几乎涵盖从工业设备到日常消费品的所有含钢铝制成品:
- 建筑、基建及工业领域的钢铁制成品:如管材、结构钢、紧固件等。
- 组合金属制品(新增类目):如钉子、家具五金、围栏等。
- 机械设备及工业装备:如发动机、制冷设备、工业机器人。
- 电气与交通工具:如电动机、车辆零部件、变压器。
同时,气体覆盖从二氧化碳扩展至铝生产中的全氟化碳(PFCs),电力排放因子也调整为“出口国平均电网排放因子”,纳入可再生能源发电,避免低估清洁电力碳强度。

对中国制造的影响:全面覆盖下游制造业
欧盟从中国进口的主要是制造业产品,占比高达97%。据欧盟统计局数据,2024年中国对欧出口额约5178亿欧元,其中零部件和结构产品占比约30%-40%。扩容后,中国制造面临三大挑战:
1. 供应链数据追溯难:碎片化供应链(如家具由A厂钢件、B厂处理、C厂组装)导致碳核算复杂。
2.合规成本激增:下游制造业合规能力较弱,中小企业需投入大量资源进行排放监测、第三方核证。
3.利润挤压:低利润、弱议价权产品(如用钢、用铝多)面临合规风险和成本。

企业应对建议:早布局、强合规
1.建立产品级碳核算:识别高钢铝含量产品,完善碳数据追溯体系。
2.区分产品类型:对可转嫁成本的产品(如高附加值设备),优化供应链;对低利润产品(不可转嫁型产品),评估市场退出风险。
3.参与政策学习:关注欧盟CBAM技术指南,借助第三方认证提升合规能力,将碳成本转化为绿色竞争力。
结语:CBAM扩容标志着欧盟碳关税进入2.0时代,中国制造需从“被动应对”转向“主动转型”。企业应加速绿色升级,将碳成本转化为竞争力机遇,方能在全球贸易新规中立足。
- 2025-12-31
- 2025-12-24
- 2025-11-18
- 2025-10-27
- 2025-09-29
- 2025-09-12
- 2025-12-24
- 2025-12-10
- 2025-12-08
- 2025-12-03
